全国各地国资监管部门相继出台措施 发挥国企抗疫“突击队”和经济“稳定器”作用
发布时间:2020-02-15

       当前,新型冠状病毒肺炎疫情形势仍然十分严峻。在做好疫情防控工作的同时,需要兼顾经济安全和社会稳定,这需要充分发挥企业的作用。如何正确把握疫情防控与企业复工复产之间的关系,如何降低企业生存发展的后顾之忧,这是国资监管部门正面临着的考验。

       全国各地国资监管部门深入学习贯彻习近平总书记“坚定信心、同舟共济、科学防治、精准施策”等重要指示精神,认真落实党中央、国务院关于疫情防控的决策部署,按照国务院国资委《关于地方国资委和国有企业切实履行职责使命坚决打赢疫情防控阻击战有关工作的通知》及各地政府的要求,出台多项重要措施,充分发挥国有企业抗疫“突击队”和经济“稳定器”作用,坚决打赢疫情防控的人民战争、总体战、阻击战。

       据《国资报告》记者初步统计,截至2月12日上午12时,包括浙江、四川、广东、山东、湖北、山西、辽宁、河南、江苏等在内的各省(区、市)国资委,已经出台总计超过80条支持所监管企业参加抗疫的各项措施。内容主要涉及调整业绩考核方式、分类有序复工复产、开启绿色服务通道、制订相关保障政策、帮助中小企业发展等。

       相继出台重要措施

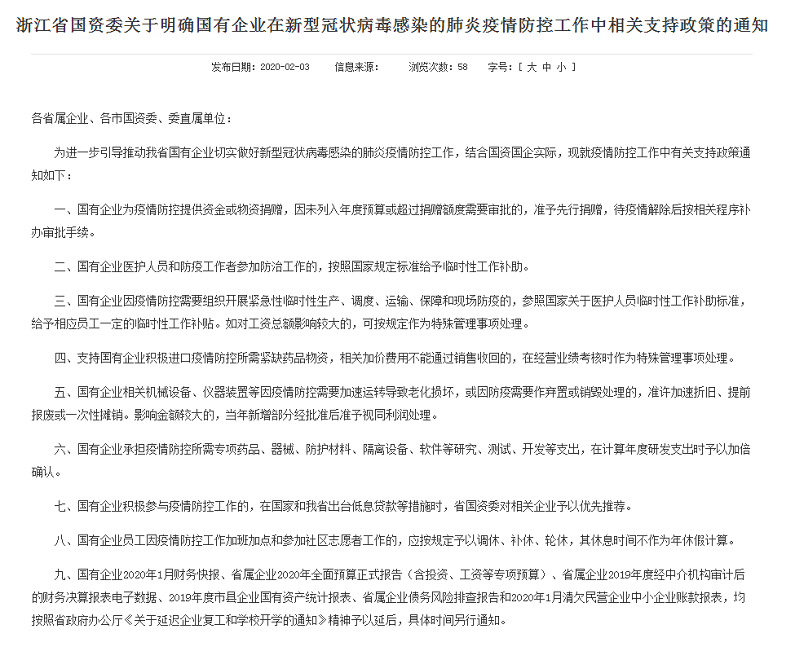
       早在2月3日,为进一步引导推动企业切实做好新冠肺炎疫情防控工作,浙江省国资委印发《关于明确国有企业在新型冠状病毒感染的肺炎疫情防控工作中相关支持政策的通知》,在经营业绩考核、捐赠审批、工资总额、研发支出等方面明确了九条措施,对所监管企业积极参与疫情防控予以大力支持。

       2月6日,四川省国资委出台十条措施,支持引导国有企业积极投入新型冠状病毒感染肺炎疫情防控工作,其中包括业绩考核、工资总额、融资支持、捐赠、复工复产、风险防范等十个方面。四川省国资委支持国有企业在落实积极有效防控措施、保障员工健康安全的前提下,有序组织复工复产。

       2月7日,广东省国资委印发《关于贯彻落实省政府应对新型冠状病毒感染的肺炎疫情支持企业复工复产若干政策措施的通知》指出,要确保在防控机制到位、员工排查到位、设施物资到位、内部管理到位、宣传教育到位的前提下,分类有序地安排本集团复工复产工作。该《通知》同时还明确了四条与经营考核有关的鼓励支持措施。

       2月7日,山东省国资委印发《关于激励省属企业做好新型冠状病毒感染肺炎疫情防控工作若干措施的通知》,出台十条业绩考核和工资管理激励措施,在减免中小企业房租、防疫捐赠、增加特殊补贴等方面予以全力支持,鼓励省属企业积极投身疫情防控工作,坚决打赢疫情防控阻击战。

       2月9日,湖北省国资委印发《关于支持省出资企业积极投入新冠肺炎疫情防控工作相关措施的通知》,其中包括七条措施,内容主要涉及经营考核,鼓励支持省出资企业主动作为、勇挑重担,坚决打赢疫情防控攻坚战。

       2月11日,山西省国资委印发《关于省属企业应对疫情若干措施的通知》。该措施共十二条,遵循省属企业行业性质、特点等实际,本着特事特办、客观合理的原则,在业绩考核、薪酬管理和科技投入等方面对企业进行激励,鼓励企业积极履行社会责任,发挥带头表率作用。

       2月11日,辽宁省国资委印发《关于应对新冠肺炎疫情支持省属企业生产经营若干政策措施的通知》,出台十条措施,在开工复工、业绩考核、工资总额、研发支出、融资支持、一线职工福利等方面,指导和推动省属企业积极应对疫情、组织开工复工,确保疫情防控和企业发展两不误。

       2月12日,河南省国资委印发了《关于支持监管企业做好疫情防控推进生产经营若干措施的通知》。其中明确了10条措施,将疫情影响纳入特殊事项实行清单管理,在年度考核、工资清算、费用摊销、对外捐赠等方面作出措施,全力支持国有企业“抗疫情”、“稳经营”。

       2月12日,江苏省国资委印发《关于支持省属企业做好新冠肺炎疫情防控工作若干政策措施的通知》,出台十条措施,支持省属企业坚决打赢疫情防控阻击战。

       以上只是各地国资委已出台的相关支持举措中的一部分。在未来一段时间内,各地拟出台的关于抗疫和复工复产等支持措施将进一步发布。

       比如,2月7日,福建省国资委已下发《关于做好企业复工疫情防控工作的通知》,针对企业复工提出健全防控工作体系、实施人员分类管理等六个方面明确要求。还拟于近期出台《关于进一步加强疫情防控统筹做好改革发展工作的通知》,在加强经济运行监测、强化预算执行管理、积极有序复工复产、有效防范化解风险、纵深推进国企改革统筹等五个方面促进相关工作开展。

       分类有序复工复产

       有序复工、实现企业正常运营,是社会正常运转的现实需要。近期,各地方国资委进行了一系列行之有效的安排,确保国有企业在抓好疫情防控的同时,有序推进企业复工复产,努力把疫情带来的不利影响降到最低,全力以赴保持生产经营稳定运行。

       据不完全统计,截至2月12日,全国各地国有企业分类推进、有序复工复产,其中涉及民生保障的各地国企在春节假日期间也保持了良好运转。

       有些地方的所属国有企业已经全面实现复工复产。比如,山东此前有13户省属国有企业已复工,用于保障疫情防控、公共运行和群众生活。在此基础上,截至2月10日,其他26户省属企业实现复工复产。

       截至2月12日18时,北京43家市管企业集团总部已全面复工;二级及重要子企业1089户,复工复产比例99.7%。

       截至2月11日,广西17户区直企业均已实现复工复产,带头保供给、保需求、保民生。

       与此同时,其他地方也积极采用各种措施,实现不同程度的复产复工。比如,辽宁省国资委指导和推动省属企业积极应对疫情、组织开工复工,确保疫情防控和企业发展两不误。截至2月11日下午15时,辽宁省属企业及所属二级子企业复工复产53家,新投入一线职工8744人,日在岗人数达9万人。

       安徽省国资委在组织省属企业做好疫情防控工作的同时,强化统筹、分类指导省属企业复工复产,做到疫情防控和生产经营“两手抓、两不误”。截至2月13日,26户省属企业已有25户实现复工复产,二级公司复工复产面超过60%,达到242个,复工人数达到16.4万人。

       广东省国资委要求省属企业确保在防控机制到位、员工排查到位、设施物资到位、内部管理到位、宣传教育到位的前提下,分类有序地安排本集团复工复产工作。据不完全统计,广东省有18家省属企业已复产复工,近15万人奋战在一线。

       调整业绩考核方式

       国有企业承担着经济责任、社会责任和政治责任。《国资报告》记者在与多地国资委相关负责人沟通中发现,本次疫情对各地国有企业存在着不同程度的影响,企业本身存在着业绩考核等压力。

       疫情就是命令,防控就是责任,考核就是导向。在非常时期,通过对考核方式进行灵活调整,有助于企业减轻压力,减少后顾之忧。当前,各地国资委正积极履行出资人责任,通过出台相应措施,支持和引导所监管企业为疫情防控多做贡献。

       据《国资报告》记者初步统计,广东省国资委复工复产相关文件中四条支持措施全部涉及考核,浙江省国资委出台的九条措施中至少四条涉及考核,四川省国资委十条措施中涉及考核的接近半数,辽宁省国资委和江苏省国资委十条措施中分别有至少六条涉及考核,河南省国资委十条措施中有七条涉及考核,山东省国资委十条措施中至少九条涉及考核,湖北省国资委七条措施、山西省国资委十二条措施全部涉及考核。

       多地国资委将所监管企业参与疫情防控工作情况纳入2020年省属企业负责人经营业绩考核,对贡献较大、成绩突出的,在考核中予以加分奖励和工资总额单项奖励。

       其中,辽宁省国资委明确提出,加大疫情防控指标的权重,其权重不低于10%,其中承担任务较重的企业权重不低于20%。

       多地将疫情对国有企业经营业绩影响作为非经营性因素,在经营业绩考核和工资总额管理中,根据疫情对当期损益的影响程度予以适度考虑。

       多地国资委对于国有企业因疫情防控需要,组织开展紧缺防控物资采购、运输保障等工作所产生的费用,将作为特殊事项实行清单管理。

       其中,湖北省国资委的表述更为详细:省出资企业因疫情防控需要,组织开展紧缺防控物资采购、生产,参与医疗及隔离区工程设计及建设,提供公共交通运输服务及防控物资的运输保障,为医护人员、防疫工程建设人员、疫区居民提供生活必需品等工作所产生的费用,在经营业绩考核和工资总额管理时作为特殊事项实行清单管理。

       浙江、山东、湖北、广东、山西、四川、河南、辽宁等地的省国资委提到,国有企业相关机械设备、仪器装置等因疫情防控需要加速运转导致老化损坏,或因防疫需要作弃置或销毁处理的,准许加速折旧、提前报废或一次性摊销。

       对于影响或涉及金额较大的,有些表述为“当年新增部分经批准后准予视同利润处理”,有些表述为“当年新增成本部分在经营业绩考核和工资总额核定中予以考虑”。

       四川、山东、湖北、山西、河南、辽宁国有企业(或省属企业)对因疫情防控需要发生的加班工资作为2020年一次性工资核增,不与效益联动。其中,山西、辽宁国有企业不与效益联动的除了加班工资,还包括“奖金”。

       浙江、湖北、广东、山西、四川、河南等地省国资委出台的相关举措中提到,国有企业(有些表述为“省属企业”)承担疫情防控所需专项药品、器械、防护材料、隔离设备、软件等研究、测试、开发等支出,在计算年度研发支出时予以加倍确认。

       山东省国资委的措施也涉及这部分,在后半句的表述有所不同,“……隔离设备、软件等方面的研发支出,视同实现利润,在经营业绩考核中加倍予以考虑”。

       疫情期间,多地国资委将对省属国有企业免收的租金等相关费用,在经营业绩考核时视同利润处理。

       湖北这方面涉及的更为广泛和详细:省出资企业贯彻落实国家和湖北省相关政策,对减免的租金、交易费、广告费、服务费、利息、担保费、物业费等相关费用,以及为疫情防控提供资金或物资捐赠的开支,在经营业绩考核和工资总额管理中视同利润处理。

       开启绿色服务通道

       除了在考核方面采取更为灵活的方式,各地方国资委也积极在捐赠、贷款、决策、法律等方面,为企业开启“绿色通道”,提供更多的便利和支持。

       比如在捐赠方面,有地方国资委提出“特事特办、急事急办”:国有企业为疫情防控提供资金或物资捐赠,因未列入年度预算或超过捐赠额度需要审批的,准予先行捐赠,待疫情解除后按相关程序补办审批手续。

       对于定向捐赠防疫物资的,在报省国资委备案后,由省国资委协调办理物流、通关等手续。

       在融资方面,有地方国资委提出,国有企业积极参与疫情防控工作的,或者在疫情防控中承担保供任务的,在国家和省级政府出台低息贷款等措施时,省国资委对相关企业予以优先推荐。

       部分地方国资委还鼓励和支持国有企业在贷款、担保等融资方面互相支持,因疫情影响暂时贷款困难的,准予其他国有企业对其委托贷款或提供担保,并在实施担保后向省国资委备案。

       有地方国资委表示,疫情防控期间,省属企业原需以会议决策的事项,可以传阅、会签或分别征求意见等方式决策,待疫情解除后以会议形式对决策事项予以确认。

       四川省国资委和河南省国资委提出,对企业在疫情期间安全生产、劳动用工、合同履行、海外项目、物资采购等领域法律风险防范工作,加强法律指导支持。

       推出相关保障政策

       谁是最可爱和可敬的人?当属驰援和坚守一线的医护人员。有地方国资委表示,国有企业医护人员和防疫工作者参加防治工作的,将按照国家规定标准给予临时性工作补助。

       在浙江、山西、山东和江苏国资委的支持政策中,国有企业(或省属企业)因疫情防控需要组织开展紧急性临时性生产、调度、运输、保障和现场防疫的,参照国家关于医护人员临时性工作补助标准,给予相应员工一定的临时性工作补贴。

       部分地方国资委的支持政策中提到,国有企业员工因疫情防控工作加班加点和参加社区志愿者工作的,应按规定予以调休、补休、轮休,其休息时间不作为年休假计算。

       辽宁省国资委支持企业实施和落实稳岗政策,对在疫情防控期间积极履行社会责任不裁员或少裁员的企业,支持其按照人社部门规定的标准,申请返还相应比例的失业保险金。鼓励企业对参与疫情防控物资重点生产企业一线职工、承担防疫物资生产、突击任务和民生保障的企业一线职工发放慰问金,落实安全防护措施和待遇。

       有些措施既属于考核范畴,同时也是以人为本的体现。比如,湖北省国资委的支持措施中,对获得书面表彰表扬的企业职工,给予个人专项奖励。企业工资总额单项奖励和职工个人专项奖励作为2020年一次性工资单列,不与企业效益联动。获得多项表彰表扬的,按最高级别奖励计算,不累积计算。

       山东省国资委的激励措施中,对疫情防控工作贡献较大、成绩突出的省属企业,予以工资总额单项奖励。

       帮助中小企业发展

       当疫情到来,企业会受到不同程度的影响。虽然大型企业也会受到不同程度的冲击,但中小企业由于自身规模小,在人、财、物等方面的资源相对有限,一般会面临着更大的生存压力。

       长期以来,中小企业在保障社会就业和活跃市场经济等方面做出了突出贡献。在非常时期,中小企业一方面需要充分发挥“船小好调头”的作用进行自力更生,另一方面也需要外部力量在关键时刻扶一把。

       据《国资报告》记者统计,截至2月10日,已经有包括北京、天津、上海、广东、黑龙江、吉林、辽宁、河北、浙江、安徽、重庆、山东、山西、湖北、湖南、江西、四川、重庆、内蒙古、海南、贵州、云南、宁夏等地的地方政府,出台总计超过300条支持中小企业的措施。

       疫情当前,现金流是影响中小企业生死存亡的重要因素。通过各种措施降低其生产经营成本,是帮助中小企业渡过难关的行之有效的方式。

       据了解,北京、上海、广东、黑龙江、辽宁、河北、浙江、山东、山西、湖北、湖南、江西、四川、重庆、海南等15省、市,已经明确提出为中小企业减免房租。

       在这方面,多地国资委也正按照相关政策,指导各地方国有企业努力克服疫情带来的不利影响,对中小企业给予力所能及的支持。

       江苏省国资委发出《关于抗击疫情期间 省属企业给予租户适度免收房屋租金的倡议书》,希望各省属企业及其各级控股企业出租的厂房、商铺、写字楼,对未复工、复工后经营困难的中小微企业或个人等租户,根据实际情况,免收 1-3 个月的租金。

       据不完全统计,江苏20多家省属企业每个月对外出租商铺等的租金收入超过1亿元,通过把部分收入减免给比较困难的中小微企业和个体工商户,帮助其渡过难关。

       福建省国资委着力降低运营成本,对承租国有经营性房产的中小企业,可以免收或减半收取3个月左右的房租。据初步估计,减免租金接近2亿元。

       四川省国资委在扶持措施中提到,国有企业对承租其经营用房的中小企业,免收3个月房租。据初步测算,仅此一项,四川省属国有企业让利达3亿多元。

       根据浙江省对小微企业房租的“一免两减半”政策,浙江省国企将减免小微企业约21亿元的费用。

       广东省国资委明确提出,省属企业要发挥国有企业关键作用。对受疫情影响较大不能正常经营的民营承租企业免收第一个月租金,减半收取第二、三个月租金。据初步估算,广东全省国资系统减免租金将超过30亿元。

       除了减免相关费用,各地国资监管部门还通过延迟中小企业应付款项、敦促国有企业按合同及时付款等方式,帮助中小企业解决现金流等问题。

       比如,广东省国资委提出,在货款回收、原材料供应、项目发包等方面,加大对产业链中小企业的支持,对已与省属企业签订合同的中小企业,确因疫情影响,无法按时履行合同义务的,可以适当延长合同履行期限,省属企业要按照合同约定按时足额支付中小企业、民营企业相关款项,不得形成新增逾期拖欠。

       紧密结合本地实际

       除了出台一些共有或相似的考核措施,各地国资监管部门也结合本地实际,因地制宜出台各具特点的支持企业发展的新举措。

       比如广东省国资委的举措中,对于因疫情防控发生的加班工资和奖励性工资,企业要优先保障,及时发放,单列管理。

       浙江省国资委的举措中,对于一些统计报表、预算报告和账款报表等,按照浙江省政府办公厅《关于延迟企业复工和学校开学的通知》,将予以延后。

       山东省国资委相关举措中提到,企业因承担疫情防控任务导致资产负债率上升的,在经营业绩考核中予以考虑,进口疫情防控所需紧缺药品物资,相关加价费用不能通过销售收回的,在经营业绩考核中作为特殊管理事项处理。

       山西省国资委提出,省属企业因在疫情防控中,出现重大特殊情况,影响正常生产经营的,在经营业绩考核和工资总额管理中,采取“一事一议一策”原则处理。

       河南省国资委的支持措施中,企业因受疫情影响导致生产经营困难的,支持企业综合调剂使用年度内的休息日,支持企业与职工协商采取调整薪酬、轮岗轮休、缩短工时等方式稳定工作岗位。

       辽宁省国资委明确表示,加大对疫情防控的监督力度。对在疫情防控工作中不担当、不作为的,予以降分、降级;对在疫情防控工作中出现重大责任事故的,按照否决事项予以降级处理。

       江苏省国资委充分运用鼓励激励、容错纠错、能上能下“三项机制”,特别是落实“三个区分开来”的要求,鼓励省属企业各级领导人员主动担当作为,大胆果断决策,积极处置急难险重事项。

       从形式上来看,目前各地出台的支持措施,有些是以支持企业的名义进行发布,其中部分涉及到复工复产;有些是嵌入到企业复工复产的文件中进行发布。

       从更深层次上看,各地正在积极探索疫情防控与复工复产之间的关系,主要呈现出两个特点:一个是通过各种方式(主要是调整考核方式)减少企业参与疫情防控的后顾之忧;另一个是通过各种举措保障企业复工复产人员的健康安全及生产经营的有序进行。

       万众一心,众志成城。

       同舟共济,共克时艰。

       全国各地国资监管部门把疫情防控作为当前首要任务,把职工生命安全和身体健康放在第一位,通过将疫情防控与复工复产有机结合,在守土有责的基础上,与各中央企业实现联动,给予湖北以全力的支援,同时兼顾中小企业发展,这正是国有企业“成为党和国家最可信赖的依靠力量”的题中之义。(国资报告 任腾飞)

地址:北京市海淀区知春路20号 中国医药大厦

邮编:100191

电话:86-10-82287727

传真:86-10-62033332

版权所有:米兰体育平台app官网

京公网安备 11040102700104号

京ICP备:14023670号-1
全国各地国资监管部门相继出台措施 发挥国企抗疫“突击队”和经济“稳定器”作用
发布时间:2020-02-15

       当前,新型冠状病毒肺炎疫情形势仍然十分严峻。在做好疫情防控工作的同时,需要兼顾经济安全和社会稳定,这需要充分发挥企业的作用。如何正确把握疫情防控与企业复工复产之间的关系,如何降低企业生存发展的后顾之忧,这是国资监管部门正面临着的考验。

       全国各地国资监管部门深入学习贯彻习近平总书记“坚定信心、同舟共济、科学防治、精准施策”等重要指示精神,认真落实党中央、国务院关于疫情防控的决策部署,按照国务院国资委《关于地方国资委和国有企业切实履行职责使命坚决打赢疫情防控阻击战有关工作的通知》及各地政府的要求,出台多项重要措施,充分发挥国有企业抗疫“突击队”和经济“稳定器”作用,坚决打赢疫情防控的人民战争、总体战、阻击战。

       据《国资报告》记者初步统计,截至2月12日上午12时,包括浙江、四川、广东、山东、湖北、山西、辽宁、河南、江苏等在内的各省(区、市)国资委,已经出台总计超过80条支持所监管企业参加抗疫的各项措施。内容主要涉及调整业绩考核方式、分类有序复工复产、开启绿色服务通道、制订相关保障政策、帮助中小企业发展等。

       相继出台重要措施

       早在2月3日,为进一步引导推动企业切实做好新冠肺炎疫情防控工作,浙江省国资委印发《关于明确国有企业在新型冠状病毒感染的肺炎疫情防控工作中相关支持政策的通知》,在经营业绩考核、捐赠审批、工资总额、研发支出等方面明确了九条措施,对所监管企业积极参与疫情防控予以大力支持。

       2月6日,四川省国资委出台十条措施,支持引导国有企业积极投入新型冠状病毒感染肺炎疫情防控工作,其中包括业绩考核、工资总额、融资支持、捐赠、复工复产、风险防范等十个方面。四川省国资委支持国有企业在落实积极有效防控措施、保障员工健康安全的前提下,有序组织复工复产。

       2月7日,广东省国资委印发《关于贯彻落实省政府应对新型冠状病毒感染的肺炎疫情支持企业复工复产若干政策措施的通知》指出,要确保在防控机制到位、员工排查到位、设施物资到位、内部管理到位、宣传教育到位的前提下,分类有序地安排本集团复工复产工作。该《通知》同时还明确了四条与经营考核有关的鼓励支持措施。

       2月7日,山东省国资委印发《关于激励省属企业做好新型冠状病毒感染肺炎疫情防控工作若干措施的通知》,出台十条业绩考核和工资管理激励措施,在减免中小企业房租、防疫捐赠、增加特殊补贴等方面予以全力支持,鼓励省属企业积极投身疫情防控工作,坚决打赢疫情防控阻击战。

       2月9日,湖北省国资委印发《关于支持省出资企业积极投入新冠肺炎疫情防控工作相关措施的通知》,其中包括七条措施,内容主要涉及经营考核,鼓励支持省出资企业主动作为、勇挑重担,坚决打赢疫情防控攻坚战。

       2月11日,山西省国资委印发《关于省属企业应对疫情若干措施的通知》。该措施共十二条,遵循省属企业行业性质、特点等实际,本着特事特办、客观合理的原则,在业绩考核、薪酬管理和科技投入等方面对企业进行激励,鼓励企业积极履行社会责任,发挥带头表率作用。

       2月11日,辽宁省国资委印发《关于应对新冠肺炎疫情支持省属企业生产经营若干政策措施的通知》,出台十条措施,在开工复工、业绩考核、工资总额、研发支出、融资支持、一线职工福利等方面,指导和推动省属企业积极应对疫情、组织开工复工,确保疫情防控和企业发展两不误。

       2月12日,河南省国资委印发了《关于支持监管企业做好疫情防控推进生产经营若干措施的通知》。其中明确了10条措施,将疫情影响纳入特殊事项实行清单管理,在年度考核、工资清算、费用摊销、对外捐赠等方面作出措施,全力支持国有企业“抗疫情”、“稳经营”。

       2月12日,江苏省国资委印发《关于支持省属企业做好新冠肺炎疫情防控工作若干政策措施的通知》,出台十条措施,支持省属企业坚决打赢疫情防控阻击战。

       以上只是各地国资委已出台的相关支持举措中的一部分。在未来一段时间内,各地拟出台的关于抗疫和复工复产等支持措施将进一步发布。

       比如,2月7日,福建省国资委已下发《关于做好企业复工疫情防控工作的通知》,针对企业复工提出健全防控工作体系、实施人员分类管理等六个方面明确要求。还拟于近期出台《关于进一步加强疫情防控统筹做好改革发展工作的通知》,在加强经济运行监测、强化预算执行管理、积极有序复工复产、有效防范化解风险、纵深推进国企改革统筹等五个方面促进相关工作开展。

       分类有序复工复产

       有序复工、实现企业正常运营,是社会正常运转的现实需要。近期,各地方国资委进行了一系列行之有效的安排,确保国有企业在抓好疫情防控的同时,有序推进企业复工复产,努力把疫情带来的不利影响降到最低,全力以赴保持生产经营稳定运行。

       据不完全统计,截至2月12日,全国各地国有企业分类推进、有序复工复产,其中涉及民生保障的各地国企在春节假日期间也保持了良好运转。

       有些地方的所属国有企业已经全面实现复工复产。比如,山东此前有13户省属国有企业已复工,用于保障疫情防控、公共运行和群众生活。在此基础上,截至2月10日,其他26户省属企业实现复工复产。

       截至2月12日18时,北京43家市管企业集团总部已全面复工;二级及重要子企业1089户,复工复产比例99.7%。

       截至2月11日,广西17户区直企业均已实现复工复产,带头保供给、保需求、保民生。

       与此同时,其他地方也积极采用各种措施,实现不同程度的复产复工。比如,辽宁省国资委指导和推动省属企业积极应对疫情、组织开工复工,确保疫情防控和企业发展两不误。截至2月11日下午15时,辽宁省属企业及所属二级子企业复工复产53家,新投入一线职工8744人,日在岗人数达9万人。

       安徽省国资委在组织省属企业做好疫情防控工作的同时,强化统筹、分类指导省属企业复工复产,做到疫情防控和生产经营“两手抓、两不误”。截至2月13日,26户省属企业已有25户实现复工复产,二级公司复工复产面超过60%,达到242个,复工人数达到16.4万人。

       广东省国资委要求省属企业确保在防控机制到位、员工排查到位、设施物资到位、内部管理到位、宣传教育到位的前提下,分类有序地安排本集团复工复产工作。据不完全统计,广东省有18家省属企业已复产复工,近15万人奋战在一线。

       调整业绩考核方式

       国有企业承担着经济责任、社会责任和政治责任。《国资报告》记者在与多地国资委相关负责人沟通中发现,本次疫情对各地国有企业存在着不同程度的影响,企业本身存在着业绩考核等压力。

       疫情就是命令,防控就是责任,考核就是导向。在非常时期,通过对考核方式进行灵活调整,有助于企业减轻压力,减少后顾之忧。当前,各地国资委正积极履行出资人责任,通过出台相应措施,支持和引导所监管企业为疫情防控多做贡献。

       据《国资报告》记者初步统计,广东省国资委复工复产相关文件中四条支持措施全部涉及考核,浙江省国资委出台的九条措施中至少四条涉及考核,四川省国资委十条措施中涉及考核的接近半数,辽宁省国资委和江苏省国资委十条措施中分别有至少六条涉及考核,河南省国资委十条措施中有七条涉及考核,山东省国资委十条措施中至少九条涉及考核,湖北省国资委七条措施、山西省国资委十二条措施全部涉及考核。

       多地国资委将所监管企业参与疫情防控工作情况纳入2020年省属企业负责人经营业绩考核,对贡献较大、成绩突出的,在考核中予以加分奖励和工资总额单项奖励。

       其中,辽宁省国资委明确提出,加大疫情防控指标的权重,其权重不低于10%,其中承担任务较重的企业权重不低于20%。

       多地将疫情对国有企业经营业绩影响作为非经营性因素,在经营业绩考核和工资总额管理中,根据疫情对当期损益的影响程度予以适度考虑。

       多地国资委对于国有企业因疫情防控需要,组织开展紧缺防控物资采购、运输保障等工作所产生的费用,将作为特殊事项实行清单管理。

       其中,湖北省国资委的表述更为详细:省出资企业因疫情防控需要,组织开展紧缺防控物资采购、生产,参与医疗及隔离区工程设计及建设,提供公共交通运输服务及防控物资的运输保障,为医护人员、防疫工程建设人员、疫区居民提供生活必需品等工作所产生的费用,在经营业绩考核和工资总额管理时作为特殊事项实行清单管理。

       浙江、山东、湖北、广东、山西、四川、河南、辽宁等地的省国资委提到,国有企业相关机械设备、仪器装置等因疫情防控需要加速运转导致老化损坏,或因防疫需要作弃置或销毁处理的,准许加速折旧、提前报废或一次性摊销。

       对于影响或涉及金额较大的,有些表述为“当年新增部分经批准后准予视同利润处理”,有些表述为“当年新增成本部分在经营业绩考核和工资总额核定中予以考虑”。

       四川、山东、湖北、山西、河南、辽宁国有企业(或省属企业)对因疫情防控需要发生的加班工资作为2020年一次性工资核增,不与效益联动。其中,山西、辽宁国有企业不与效益联动的除了加班工资,还包括“奖金”。

       浙江、湖北、广东、山西、四川、河南等地省国资委出台的相关举措中提到,国有企业(有些表述为“省属企业”)承担疫情防控所需专项药品、器械、防护材料、隔离设备、软件等研究、测试、开发等支出,在计算年度研发支出时予以加倍确认。

       山东省国资委的措施也涉及这部分,在后半句的表述有所不同,“……隔离设备、软件等方面的研发支出,视同实现利润,在经营业绩考核中加倍予以考虑”。

       疫情期间,多地国资委将对省属国有企业免收的租金等相关费用,在经营业绩考核时视同利润处理。

       湖北这方面涉及的更为广泛和详细:省出资企业贯彻落实国家和湖北省相关政策,对减免的租金、交易费、广告费、服务费、利息、担保费、物业费等相关费用,以及为疫情防控提供资金或物资捐赠的开支,在经营业绩考核和工资总额管理中视同利润处理。

       开启绿色服务通道

       除了在考核方面采取更为灵活的方式,各地方国资委也积极在捐赠、贷款、决策、法律等方面,为企业开启“绿色通道”,提供更多的便利和支持。

       比如在捐赠方面,有地方国资委提出“特事特办、急事急办”:国有企业为疫情防控提供资金或物资捐赠,因未列入年度预算或超过捐赠额度需要审批的,准予先行捐赠,待疫情解除后按相关程序补办审批手续。

       对于定向捐赠防疫物资的,在报省国资委备案后,由省国资委协调办理物流、通关等手续。

       在融资方面,有地方国资委提出,国有企业积极参与疫情防控工作的,或者在疫情防控中承担保供任务的,在国家和省级政府出台低息贷款等措施时,省国资委对相关企业予以优先推荐。

       部分地方国资委还鼓励和支持国有企业在贷款、担保等融资方面互相支持,因疫情影响暂时贷款困难的,准予其他国有企业对其委托贷款或提供担保,并在实施担保后向省国资委备案。

       有地方国资委表示,疫情防控期间,省属企业原需以会议决策的事项,可以传阅、会签或分别征求意见等方式决策,待疫情解除后以会议形式对决策事项予以确认。

       四川省国资委和河南省国资委提出,对企业在疫情期间安全生产、劳动用工、合同履行、海外项目、物资采购等领域法律风险防范工作,加强法律指导支持。

       推出相关保障政策

       谁是最可爱和可敬的人?当属驰援和坚守一线的医护人员。有地方国资委表示,国有企业医护人员和防疫工作者参加防治工作的,将按照国家规定标准给予临时性工作补助。

       在浙江、山西、山东和江苏国资委的支持政策中,国有企业(或省属企业)因疫情防控需要组织开展紧急性临时性生产、调度、运输、保障和现场防疫的,参照国家关于医护人员临时性工作补助标准,给予相应员工一定的临时性工作补贴。

       部分地方国资委的支持政策中提到,国有企业员工因疫情防控工作加班加点和参加社区志愿者工作的,应按规定予以调休、补休、轮休,其休息时间不作为年休假计算。

       辽宁省国资委支持企业实施和落实稳岗政策,对在疫情防控期间积极履行社会责任不裁员或少裁员的企业,支持其按照人社部门规定的标准,申请返还相应比例的失业保险金。鼓励企业对参与疫情防控物资重点生产企业一线职工、承担防疫物资生产、突击任务和民生保障的企业一线职工发放慰问金,落实安全防护措施和待遇。

       有些措施既属于考核范畴,同时也是以人为本的体现。比如,湖北省国资委的支持措施中,对获得书面表彰表扬的企业职工,给予个人专项奖励。企业工资总额单项奖励和职工个人专项奖励作为2020年一次性工资单列,不与企业效益联动。获得多项表彰表扬的,按最高级别奖励计算,不累积计算。

       山东省国资委的激励措施中,对疫情防控工作贡献较大、成绩突出的省属企业,予以工资总额单项奖励。

       帮助中小企业发展

       当疫情到来,企业会受到不同程度的影响。虽然大型企业也会受到不同程度的冲击,但中小企业由于自身规模小,在人、财、物等方面的资源相对有限,一般会面临着更大的生存压力。

       长期以来,中小企业在保障社会就业和活跃市场经济等方面做出了突出贡献。在非常时期,中小企业一方面需要充分发挥“船小好调头”的作用进行自力更生,另一方面也需要外部力量在关键时刻扶一把。

       据《国资报告》记者统计,截至2月10日,已经有包括北京、天津、上海、广东、黑龙江、吉林、辽宁、河北、浙江、安徽、重庆、山东、山西、湖北、湖南、江西、四川、重庆、内蒙古、海南、贵州、云南、宁夏等地的地方政府,出台总计超过300条支持中小企业的措施。

       疫情当前,现金流是影响中小企业生死存亡的重要因素。通过各种措施降低其生产经营成本,是帮助中小企业渡过难关的行之有效的方式。

       据了解,北京、上海、广东、黑龙江、辽宁、河北、浙江、山东、山西、湖北、湖南、江西、四川、重庆、海南等15省、市,已经明确提出为中小企业减免房租。

       在这方面,多地国资委也正按照相关政策,指导各地方国有企业努力克服疫情带来的不利影响,对中小企业给予力所能及的支持。

       江苏省国资委发出《关于抗击疫情期间 省属企业给予租户适度免收房屋租金的倡议书》,希望各省属企业及其各级控股企业出租的厂房、商铺、写字楼,对未复工、复工后经营困难的中小微企业或个人等租户,根据实际情况,免收 1-3 个月的租金。

       据不完全统计,江苏20多家省属企业每个月对外出租商铺等的租金收入超过1亿元,通过把部分收入减免给比较困难的中小微企业和个体工商户,帮助其渡过难关。

       福建省国资委着力降低运营成本,对承租国有经营性房产的中小企业,可以免收或减半收取3个月左右的房租。据初步估计,减免租金接近2亿元。

       四川省国资委在扶持措施中提到,国有企业对承租其经营用房的中小企业,免收3个月房租。据初步测算,仅此一项,四川省属国有企业让利达3亿多元。

       根据浙江省对小微企业房租的“一免两减半”政策,浙江省国企将减免小微企业约21亿元的费用。

       广东省国资委明确提出,省属企业要发挥国有企业关键作用。对受疫情影响较大不能正常经营的民营承租企业免收第一个月租金,减半收取第二、三个月租金。据初步估算,广东全省国资系统减免租金将超过30亿元。

       除了减免相关费用,各地国资监管部门还通过延迟中小企业应付款项、敦促国有企业按合同及时付款等方式,帮助中小企业解决现金流等问题。

       比如,广东省国资委提出,在货款回收、原材料供应、项目发包等方面,加大对产业链中小企业的支持,对已与省属企业签订合同的中小企业,确因疫情影响,无法按时履行合同义务的,可以适当延长合同履行期限,省属企业要按照合同约定按时足额支付中小企业、民营企业相关款项,不得形成新增逾期拖欠。

       紧密结合本地实际

       除了出台一些共有或相似的考核措施,各地国资监管部门也结合本地实际,因地制宜出台各具特点的支持企业发展的新举措。

       比如广东省国资委的举措中,对于因疫情防控发生的加班工资和奖励性工资,企业要优先保障,及时发放,单列管理。

       浙江省国资委的举措中,对于一些统计报表、预算报告和账款报表等,按照浙江省政府办公厅《关于延迟企业复工和学校开学的通知》,将予以延后。

       山东省国资委相关举措中提到,企业因承担疫情防控任务导致资产负债率上升的,在经营业绩考核中予以考虑,进口疫情防控所需紧缺药品物资,相关加价费用不能通过销售收回的,在经营业绩考核中作为特殊管理事项处理。

       山西省国资委提出,省属企业因在疫情防控中,出现重大特殊情况,影响正常生产经营的,在经营业绩考核和工资总额管理中,采取“一事一议一策”原则处理。

       河南省国资委的支持措施中,企业因受疫情影响导致生产经营困难的,支持企业综合调剂使用年度内的休息日,支持企业与职工协商采取调整薪酬、轮岗轮休、缩短工时等方式稳定工作岗位。

       辽宁省国资委明确表示,加大对疫情防控的监督力度。对在疫情防控工作中不担当、不作为的,予以降分、降级;对在疫情防控工作中出现重大责任事故的,按照否决事项予以降级处理。

       江苏省国资委充分运用鼓励激励、容错纠错、能上能下“三项机制”,特别是落实“三个区分开来”的要求,鼓励省属企业各级领导人员主动担当作为,大胆果断决策,积极处置急难险重事项。

       从形式上来看,目前各地出台的支持措施,有些是以支持企业的名义进行发布,其中部分涉及到复工复产;有些是嵌入到企业复工复产的文件中进行发布。

       从更深层次上看,各地正在积极探索疫情防控与复工复产之间的关系,主要呈现出两个特点:一个是通过各种方式(主要是调整考核方式)减少企业参与疫情防控的后顾之忧;另一个是通过各种举措保障企业复工复产人员的健康安全及生产经营的有序进行。

       万众一心,众志成城。

       同舟共济,共克时艰。

       全国各地国资监管部门把疫情防控作为当前首要任务,把职工生命安全和身体健康放在第一位,通过将疫情防控与复工复产有机结合,在守土有责的基础上,与各中央企业实现联动,给予湖北以全力的支援,同时兼顾中小企业发展,这正是国有企业“成为党和国家最可信赖的依靠力量”的题中之义。(国资报告 任腾飞)

地址:北京市海淀区知春路20号 中国医药大厦

邮编:100191 电话:86-10-82287727

传真:86-10-62033332

版权所有:米兰体育平台app官网